Krishna Srikar Durbha

I am a fourth-year Ph.D. student at Laboratory of Image and Video Engineering, The University of Texas at Austin, advised by Prof. Alan Bovik. As part of my research, I collaborate with Meta Video Infrastructure Team on Video Engineering and Perceptual Quality Optimization.

My research leverages self-supervised learning to bridge the gap between computational metrics and human-aligned visual perception. I specialize in developing robust, alignment-focused models for perceptual quality assessment, high-fidelity and high-resolution image generation, and the optimization of large-scale media delivery systems.

profile photo
Education
  • Ph.D. in Electrical and Computer Engineering
    2022 - 2026
    The University of Texas at Austin
    Advisor: Prof. Alan Bovik
  • Bachelor of Technology in Electrical Engineering
    2018 - 2022
    Indian Institute of Technology Hyderabad
Research Interests
  • Image and Video Representation Learning
  • Image and Video Processing
  • Generative AI
  • Perceptual Quality Assessment
  • Computer Vision
  • Video Streaming Optimization
News
Research Ongoing | Under Review
Unsupervised Image Quality Assessment

Designing an Unsupervised Image Quality Assessment (IQA) model designed to decouple and identify complex visual degradations.

[In Progress]
High-Fidelity Image Generation using Self-Supervised Learning

Developing a Representation Alignment framework to improve the visual fidelity and structural consistency of generative image models.

[In Progress]
Video Encoding Complexity

A self-supervised learning approach to extract video representation features that are sensitive to encoding complexity of videos.

[Under Review in ECCV 2026]
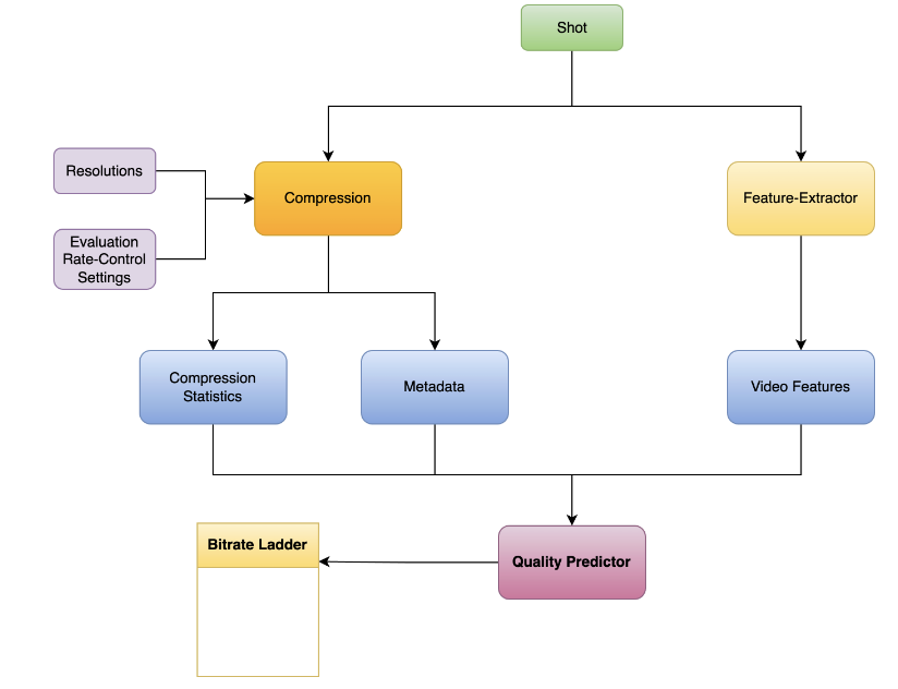
Leveraging Compression to Construct Transferable Bitrate Ladders

Krishna Srikar Durbha, Hassene Tmar, Ping-Hao Wu, Ioannis Katsavounidis and Alan C. Bovik

[Paper]    [Code]    [Under Review in IEEE Transactions on Image Processing]
Published Papers
Perceptual Classifiers: Detecting Generative Images using Perceptual Features

K. S. Durbha*, A. K. Venkataramanan*, R. Sureddi, and A. C. Bovik. "Perceptual Classifiers: Detecting Generative Images using Perceptual Features." in Proceedings of the IEEE/CVF International Conference on Computer Vision (ICCV), pp. 3372-3382. 2025.

[Paper]    [Code]
Constructing Per-Shot Bitrate Ladders using Visual Information Fidelity

K. S. Durbha and A. C. Bovik, "Constructing Per-Shot Bitrate Ladders Using Visual Information Fidelity," in IEEE Transactions on Image Processing, vol. 34, pp. 7093-7108, 2025

[Paper]    [Code]
Bitrate Ladder Construction Using Visual Information Fidelity

K. S. Durbha, H. Tmar, C. Stejerean, I. Katsavounidis and A. C. Bovik, "Bitrate Ladder Construction Using Visual Information Fidelity," 2024 Picture Coding Symposium (PCS), Taichung, Taiwan, 2024, pp. 1-4.

[Paper]    [Code]
AutoML Models for Wireless Signals Classification and their effectiveness against Adversarial Attacks

K. S. Durbha and S. Amuru, "AutoML Models for Wireless Signals Classification and their effectiveness against Adversarial Attacks," 2022 14th International Conference on COMmunication Systems & NETworkS (COMSNETS), 2022, pp. 265-269.

[Paper]    [Code]

Source Code Credit to Dr. Jon Barron